Flow
Degels Metal is een modern metaalrecyclagebedrijf dat ferro en non-ferrometalen aankoopt, verwerkt en verkoopt.
Het overgrote deel van schrootafval krijgt een ander leven in nieuwe toepassingen. Dit gebeurt niet bij Degels Metal. Wij stomen wel alles klaar tot basisstoffen, klaar om te smelten of te shredderen. Zo dragen we bij in de keten van hergebruik van afvalmaterialen.
1. Aanvoer oude materialen en/of toestellen
U brengt uw materiaal op onze koer door particulier of firma of u laat het door Degels Metal ophalen met een vrachtwagen en kraan of via onze flexibele containerdient.
2. Weegbruggen
Alle binnengebrachte en opgehaalde materiaal wordt zorgvuldig gewogen op onze geijkte weegbruggen.
3. Administratieve afhandeling
Degels Metal handelt correct en snel. U krijgt een marktconforme prijs. Een warm en persoonlijk onthaal krijgt u er zomaar gratis bij.
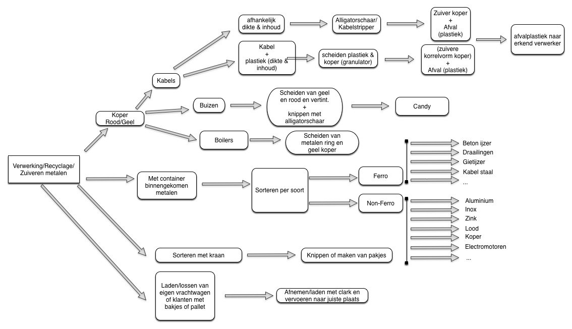
4. Sorteren van alle materiaal op onze nette koer
Bij Degels Metal verloopt alles geordend. Goede metaalrecyclage start immers bij de strikte sortering van materialen. Dat kan alleen op een propere koer en met een uitstekend onderhouden machinepark.
5. Verwerking op de koer
- Inzamelen en recupereren
- Scheiden en sorteren
- Verkleinen en verwerken
- Persen
- Economisch transport
- Recycleren
6. Afzet in binnen- en buitenland
- Binnenland: concullega’s, giet- en smelterijen
- Buitenland (Frankrijk, Luxemburg, Nederland, Duitsland): concullega’s, giet- en smelterijen
- Export via havens (via trading tussenpersonen)
Klik hier voor een visuele voorstelling van onze recyclageflow.
Contacteer ons voor meer info.






